This study is reported by Shiping Tian’s group from the Institute of Botany, Chinese Academy of Sciences. Light represents a ubiquitous source of information that control many important physiological and morphological processes in fungi. Botrytis cinerea is the most important fungal pathogen of horticultural crops known for the utilization of light as an environmental cue to control the balance between conidiation and sclerotia development.

Given the role of conidia and sclerotia in dissemination and adaptation in nature, understanding the mechanisms by which light controls morphogenesis is of practical interest because of the potential to control this fungal disease.
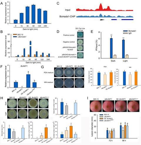
The team identified a novel photomorphogenetic factor BcAMT1 by analyzing the Bcmads1 (a light responsive transcriptional factor) molecular networks. The data revealed that Bcmads1 could bind to the promoter of BcAMT1 and negatively regulate its expression.
Critical role
Further investigation of BcAMT1 knockout and overexpression mutants revealed its critical role in modulating the light-dependent development. Notably, the BcAMT1 overexpression strain exhibited a similar phenotype to the ∆Bcmads1 strain, indicating the important role of BcAMT1 in the photomorphogenesis mediated by Bcmads1.

The authors further found that BcAMT1 was a putative aminotransferase family protein and localized in the cytoplasm. The catalytic reactions in vitro revealed that BcAMT1 could utilize glutamate and L-alanine as amino donors to catalyze the conversion of vanillin to vanillylamine in the N-vanillylnonanamide synthesis pathway.
The authors proposed a working model in which Bcmads1 directly regulated the expression of the target gene BcAMT1 and influenced the synthesis of N-vanillylnonanamide to mediate photomorphogenesis.
The article is published in Science China Life Sciences.
No comments yet