While traditional plastics steadily accumulate antibiotic resistance genes over time, biodegradable plastics can trigger short-lived but intense spikes in pathogens and resistance during degradation. These contrasting trajectories challenge the assumption that biodegradable plastics are inherently safer for ecosystems and public health.

When plastics enter water bodies, they rapidly become coated with microbial biofilms known as the “plastisphere.” This artificial microhabitat selectively enriches microorganisms that differ from those in surrounding water, including bacteria carrying antibiotic resistance genes (ARGs) and virulence factors (VFs). These traits can spread between microbes through mobile genetic elements (MGEs), increasing the risk of resistant or pathogenic strains persisting in the environment.
While conventional plastics such as polyvinyl chloride (PVC) and polystyrene (PS) are known to persist for decades, biodegradable plastics like polylactic acid (PLA) are increasingly promoted as eco-friendly alternatives. However, how these materials differ in shaping microbial and genetic risks over time has remained poorly understood under real environmental conditions.
A study (DOI: 10.48130/biocontam-0025-0026) published in Biocontaminant on 09 January 2026 by Yinglong Su’s team, East China Normal University, reveals that biodegradable and conventional plastics pose fundamentally different—but equally important—environmental health risks by shaping distinct trajectories of microbial pathogenicity and antibiotic resistance across the plastic lifecycle.
Study methods
Using an 88-day in situ incubation experiment in a natural tidal river, this study combined time-series sampling with high-throughput metagenomic sequencing, ordination analyses, functional gene profiling, network correlation analysis, and genome-resolved metagenomics to systematically evaluate how different plastic polymers shape microbial communities and associated health risks.
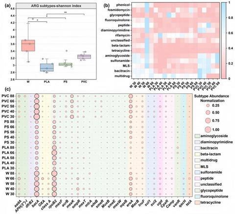
Plastisphere biofilms were developed on a biodegradable plastic (PLA) and two conventional plastics (PVC and PS), and their microbial composition, ARGs, MGEs, and VFs were compared with those in surrounding river water. Principal coordinates analysis (PCoA) at the genus level revealed that all plastic types fostered microbial communities clearly distinct from river water, confirming a strong plastisphere niche effect. PLA and PS showed partial overlap, whereas PVC formed a more distinct community along secondary ordination axes, highlighting material-specific microbial selection.
Key colonizers
Key colonizers such as Limnohabitans spp., Burkholderiales bacteria, and Caudovirales phages were enriched on plastic surfaces, originating from the ambient water but selectively amplified. Functional gene analyses demonstrated divergent resistance trajectories among plastics.
ARG diversity on plastics was lower than in water, reflecting selective enrichment, with multidrug resistance genes dominating across all plastisphere samples. PVC consistently exhibited the highest ARG and MGE abundances, including elevated transposases and insertion sequences, identifying it as a persistent reservoir with strong horizontal gene transfer potential.
PS supported relatively stable but moderate resistance profiles, whereas PLA showed a transient risk pattern, characterized by suppressed resistance early on followed by sharp mid-degradation peaks in multidrug and glycopeptide resistance. Correlation networks further revealed that ARG–MGE coupling was strongest in PVC and river water, while PLA and PS displayed more specific, limited associations.

Genome-resolved reconstruction of 37 high-quality microbial genomes directly linked ARGs, VFs, and MGEs within individual hosts, identifying PVC-associated strains as high-risk reservoirs combining pathogenicity, resistance, and mobility. Together, these results demonstrate that plastic type fundamentally determines microbial niche assembly and resistance risk dynamics in aquatic environments.
Life cycle
Conventional plastics pose a chronic, long-term threat by serving as stable hubs for antibiotic resistance accumulation and transfer. Biodegradable plastics, while reducing long-term persistence, may introduce short-term but acute health risks during degradation.
Effective risk assessment must therefore consider the full life cycle of plastic materials rather than focusing solely on their end-of-life degradability.
No comments yet